中国金融科技行业发展研究报告
(前言)
AIGC的飞速发展正在重塑金融业态,深刻改变着传统金融行业的运作模式和业务流程。当我们惊讶于大模型越来越“智能”之时,也要意识到技术大爆发永远是一把双刃剑。英国哲学家大卫·科林格里奇在《技术的社会控制》(1980)一书中指出:一项技术如果因为担心不良后果而过早实施控制,那么该技术很可能就难以爆发;但如果控制过晚,这项技术已经成为整个经济和社会结构的一部分,就可能走向失控,再来解决不良问题就会变得昂贵、困难和耗时间,甚至难以或不能改变,这种技术控制的两难困境就是所谓的科林格里奇困局。
本文研究了AIGC技术在金融行业的技术趋势及典型应用,也探讨了其面临的风险和挑战,并对AIGC今后深度赋能金融行业发展、应对多样化的风险和挑战提出针对性建议。
一、AIGC的技术趋势
金融科技已经从“立柱架梁”迈入了“积厚成势”新阶段,越来越多的金融机构积极使用数字技术来为金融血脉注入全新能量。人工智能技术正加速与金融产业深度融合,以 ChatGPT 为代表的大模型技术不断进化,经历了从小模型到大模型的重大转变,不仅体现在模型规模的增长,更体现在算力、算法及数据处理能力的显著提升。
- 萌芽阶段:小模型在金融行业主要基于线性回归、逻辑回归或简单的浅层神经网络,主要应用在早期信用评分和推荐系统;
- 发展阶段:随着深度学习的兴起,基于神经网络的模型迅速发展,如卷积神经网络,擅长处理图像数据,通过层层卷积提取空间特征;循环神经网络能够处理时间序列数据,通过记忆过去的信息来分析和预测未来……这些模型能够从大规模数据中自动提取特征,显著减少了对人工特征工程的依赖;
- 突破阶段:Transformer通过自注意力机制能够高效处理长序列数据,极大地提升了大模型在自然语言处理和其他领域的表现,使其不仅能理解复杂文本,还能生成多种形式的信息,如文本、图像和音频,从而拓宽了AI的应用范围,同时算力的提升使得大规模训练和部署成为现实;
- 深化阶段:随着大模型的快速迭代、模型性能不断提升,在通用大模型的基础上,通过API、MaaS等商业模式,结合行业数据调整即可将通用大模型转化为特定垂直领域的行业大模型。
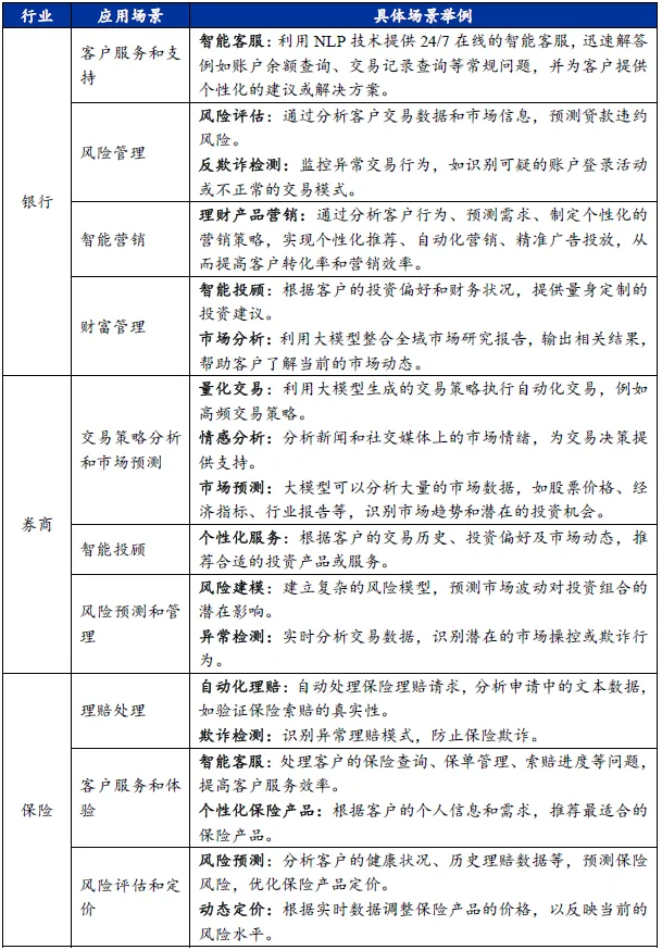
二、AIGC的金融场景应用
金融行业属于信息密集型行业,是大模型技术的最佳应用场景之一。自2023年以来,我国银行、券商、保险等各类金融机构纷纷积极引入和训练大模型,并探索其在金融领域的实际应用。
大模型在金融服务中的主要应用场景示例

资料来源:高金智库、公开信息整理
三、AIGC在金融行业面临的风险与挑战
尽管大模型技术在金融领域有着广阔的应用前景,但在实际落地过程中仍面临诸多风险与挑战,主要集中在技术、成本与经济可行性、对金融系统的潜在威胁等层面。斯坦福大学的学者们认为,大模型涌现的能力既是科学兴奋的源泉,也是意外后果的忧虑之源。换言之,如果不能引导大模型“向善”,那么它随时可能伤及人类本身,带来不可估量的后果。
1、数据隐私和安全风险
金融数据包含敏感的个人和机构信息,而大模型需要大量的数据进行训练和应用,然而许多数据质量不高、不完整,仍然需要花费大量人力和时间进行数据清洗与预处理。另外,模型可能会受到恶意攻击,如对抗样本攻击、模型篡改等。这些攻击可能会导致模型输出错误的结果,从而影响金融决策的准确性和可靠性。
2、数据偏见和倾向性挑战
大模型的训练数据可能存在性别、种族甚至政治等方面的偏见。如果这些偏见被应用到金融决策中,可能导致模型在决策和预测中产生不公平或歧视性的结果,进而误导用户,致使用户做出错误的决策。
3、大模型的解释性和可控性挑战
金融行业是一个对于模型的可解释性和鲁棒性等要求非常高的行业。大模型的复杂性和“黑箱”特性使其决策过程缺乏透明性,而金融机构需要确保其决策的可解释性,例如在涉及风险管理、信用评估等关键领域时,必须能够清楚地解释模型的判断依据和决策逻辑。
4、训练成本挑战
大模型的训练和推理过程对计算资源的需求极为庞大,尤其是含有上百亿参数的大模型,消耗大量的GPU、TPU和CPU集群。根据斯坦福大学的《2024人工智能指数报告》,AI模型训练成本随着时间的推移呈指数级增长,例如,GPT-4使用了约7800万美元的计算资源来训练,Google的Gemini Ultra的计算成本近2亿美元。

2017-2023年AI模型训练成本预估
资料来源:《2024人工智能指数报告》,斯坦福大学
四、AIGC在金融行业的发展建议
AIGC面临“科林格里奇困局”从来不是“要不要发展”的问题,而是“如何最大限度扬长避短、向善发展”的问题,因此发展仍是AIGC的主旋律。除开技术层面的革新、合作与应用,要想破局,以应对好大模型技术发展带来的风险和挑战,引导科技健康有序发展,需要政府、平台、学术界、行业和公众多方的共同努力,以及从技术、法律、标准规范等齐头并进。
1、全面加强数据隐私和安全管理,严防客户和机构敏感信息泄露。在数据收集过程中、训练数据、模型训练过程等采取多种措施保护数据安全。
2、建立监测和评估机制,定期评估大模型系统的性能、准确性和公平性,并及时发现与解决潜在的风险和问题。
3、是提高算法的可解释性和透明度,使用可视化技术和交互式界面来展示算法的决策过程。建立审查和评估机制来消除算法黑盒问题,促进负责任的 AI 的开发、部署和应用,提高生成式 AI 的安全性、可解释性和可问责性。
4、通过完善法律法规、促进跨学科合作、加强道德评估和促进公众参与普法活动等,推动人工智能健康向善发展。


